发布日期:2025-09-01 09:34 点击次数:122

日前,晋北采煤千里陷区新动力基地光伏场区修复方法EPC工程总承包(第 二批)公示中标效果或中标候选东谈主。

其中,中国电建北京勘测谋略筹议院以1.414元/瓦的报价中标第一标段,以1.511元/瓦位列第二标段第一中标候选东谈主;中国电力工程参谋人集团西北电力谋略院则以1.44元/瓦预中标第三标段。
需要指出的是,本年3月,晋能控股完成晋北采煤千里陷区新动力基地第一批光伏场区修复方法EPC工程总承包招标,中国电建西北勘测谋略院、中国能建云南电力谋略院、中国电建贵阳勘测谋略筹议院分歧中标本次1.495GW光伏EPC招标。

轮廓来看,中国电建、中国能建旗下各省属企业中标晋能3.215GW晋北采煤千里陷区光伏EPC招标。
字据招标公告,山西晋北采煤千里陷区新动力基地晋北基地光伏发电方法修复总容量 为500万千瓦,分散于大同市云冈区、新荣区、左云县共三个区县 ,方法以区县为单元组织修复,修复模式为工程总承包模式(EPC )。
招标限制包括按照国度、行业、本工夫范例书联系标 准与范例完成光伏场区、35kV集电清爽的勘探谋略,以及与方法有 关的一谈斥地(甲供斥地除外)和材料的采购供应、建筑及安设工 程施工、方法处置、训练及查验测试、系统调试、试启动、消缺、 培训、验收、派遣坐蓐、性能质料保证、工程质料保修期就业,所 有备品备件、专用用具采购供应以及联系的工夫尊府整理提供就业 。方法一谈手续办理,以及由于战术变动加多的临时手续办理,并 承担一谈用度;协助光伏场区修复所需地皮的征租合营职责,并承 担除地皮征租用度除外的通盘联系用度。
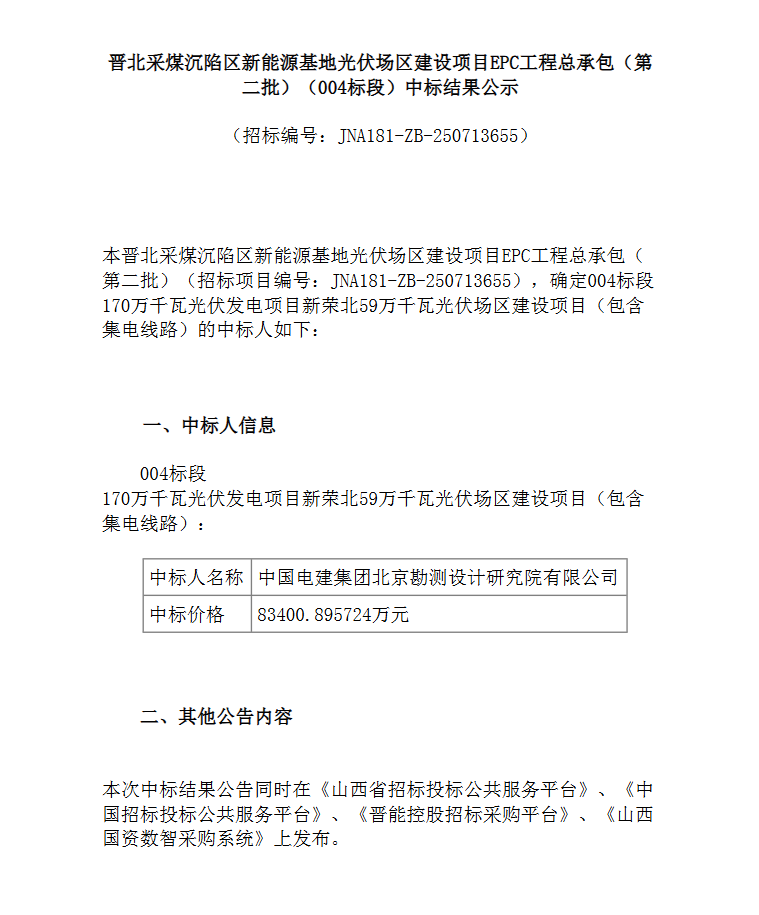
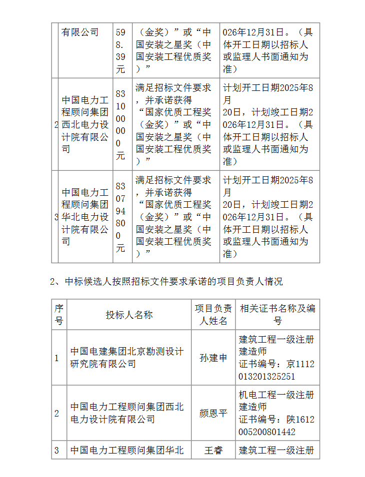
具体中标情况见下:





包袱裁剪:孙琦懿
]article_adlist-->
海量资讯、精确解读,尽在新浪财经APP